PISO NACIONAL DA ENFERMAGEM
SECRETARIA DE ESTADO DA SAÚDE
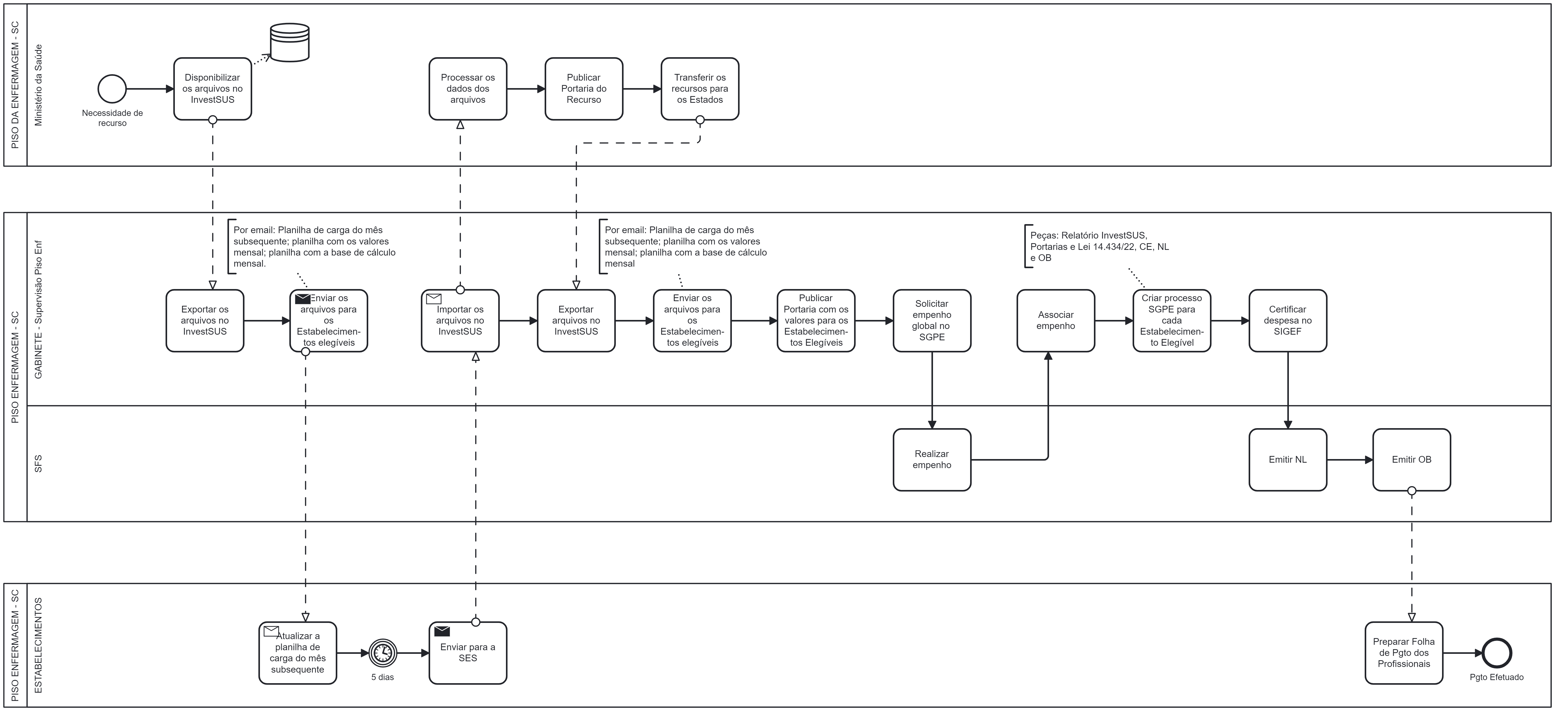
A Lei n.º 14.434/2022 instituiu o Piso Nacional da Enfermagem para enfermeiros(as), técnicos(as) de enfermagem, auxiliares de enfermagem e para parteiras contratados(as): sob o regime da Consolidação das Leis do Trabalho (CLT); para os(as) servidores(as) públicos(as) civis da União, das autarquias e das fundações públicas federais; e para os(as) servidores(as) dos estados, do Distrito Federal e dos municípios e de suas autarquias e fundações.
Competências maio a agosto
- Portaria SES nº 921 de 11 de outubro de 2023 - DOE
Sexta relação com 1 estabelecimento elegível. - Portaria SES nº 915 de 09 de outubro de 2023 - DOE
Segunda parcela (única) com 124 estabelecimentos elegíveis.
Em relação à continuidade dos repasses financeiros acerca do cumprimento do Piso Nacional da Enfermagem, informamos que as informações foram encaminhadas por esta Pasta ao Ministério da Saúde no prazo estabelecido, de modo que os pagamentos serão realizados aos prestadores até o dia 31/10/2023. - Portaria SES nº 859 de 20 de setembro de 2023 - DOE
Quinta relação com 1 estabelecimento elegível
Portaria nº 859/2023: Pagamento realizado no dia: 22/09/23. - Portaria SES nº 854 de 19 de setembro de 2023 - DOE
Quarta relação com 5 estabelecimentos elegíveis.
Portaria nº 854/2023: Pagamentos realizados no dia: 20/09/23. - Portaria SES nº 838 de 12 de setembro de 2023 - DOE
Segunda relação com 18 estabelecimentos elegíveis.
Portaria nº 838/2023: Pagamentos realizados no dia: 19/09/23; - Portaria SES nº 821 de 06 de setembro de 2023 - DOE
Primeira relação com 51 estabelecimentos elegíveis
Portaria nº 821/2023: Pagamentos realizados nos dias 13/09/23 e 14/09/23; - Portaria SES nº 818 de 04 de setembro de 2023 - DOE
Regulamento para pagamento do piso nacional de enfermagem em Santa Catarina.
Dispõe sobre a transferência da assistência financeira complementar do Ministério da Saúde destinada ao cumprimento do piso salarial nacional de enfermeiros, técnicos e auxiliares de enfermagem e parteiras, e estabelece outras providências. - Portaria GM/MS nº 597 de 12 de maio de 2023
Estabelece os critérios e procedimentos para o repasse da assistência financeira complementar da União destinada ao cumprimento do piso salarial nacional de enfermeiros, técnicos e auxiliares de enfermagem e parteiras e dispõe sobre o repasse referente ao exercício de 2023. - Portaria GM/MS nº 1.135 de 16 de agosto de 2023 - DOU
Portaria do Ministério da Saúde sobre o Piso Nacional de Enfermagem
Estabelece os critérios e procedimentos para o repasse da assistência financeira complementar da União destinada ao cumprimento do piso salarial nacional de enfermeiros, técnicos e auxiliares de enfermagem e parteiras e dispõe sobre o repasse referente ao exercício de 2023.
Competência setembro
- Portaria SES nº 846 de 15 de setembro de 2023 - DOE
Terceira relação com 34 estabelecimentos elegíveis.
Portaria nº 846/2023: Pagamentos realizados nos dias: 20/09/23 e 21/09/23; - Portaria GM/MS nº 1.446 de 29 de setembro de 2023 - DOU
Altera a Portaria GM/MS nº 1.355, de 27 de setembro de 2023 e respectivo Anexo, para inclusão do Anexo I e Anexo II, que dispõem sobre os valores a serem repassados referentes à parcela do mês de setembro de 2023 e dá outras providências. - Portaria GM/MS nº 1.355 de 27 de setembro de 2023 - DOU
Portaria do Ministério da Saúde sobre o Piso Nacional de Enfermagem referente a competência de setembro.
Dispõe sobre sobre os valores referentes à parcela do mês de setembro de 2023, de que trata o Título IX-A da Portaria de Consolidação GM/MS nº 6, de 28 de setembro de 2017, relativos ao repasse da assistência financeira complementar referente ao exercício de 2023.
Competência outubro
- Portaria SES nº 980, de 07 de novembro de 2023 - DOE
Divulgar a relação dos estabelecimentos elegíveis para o recebimento da 3ª parcela correspondente à assistência financeira complementar destinada ao cumprimento do piso salarial nacional de enfermeiros, técnicos e auxiliares de enfermagem e parteiras, e os respectivos valores destinados a cada um, conforme relatório e cálculo extraído do sistema investsUs, do Fundo nacional de saúde, para a competência de outubro de 2023. - Portaria GM/MS nº 1.677, de 26 de outubro de 2023 - DOU
Divulgar a relação dos estabelecimentos elegíveis para o recebimento da 3ª parcela correspondente à assistência financeira complementar destinada ao cumprimento do piso salarial nacional de enfermeiros, técnicos e auxiliares de enfermagem e parteiras, e os respectivos valores destinados a cada um, conforme relatório e cálculo extraído do sistema investsUs, do Fundo nacional de saúde, para a competência de outubro de 2023.
Competência novembro
- Portaria GM/MS nº 2.015, de 27 de novembro de 2023 - DOU
Dispõe sobre os valores referentes à parcela do mês de novembro de 2023, de que trata o Título IX-A da Portaria de Consolidação GM/MS nº 6, de 28 de setembro de 2017, relativos ao repasse da assistência financeira complementar referente ao exercício de 2023. - Portaria SES 1.067 de 06 de dezembro de 2023
Divulgar a relação dos estabelecimentos elegíveis para o recebimento da 4ª parcela correspondente à assistência financeira complementar destinada ao cumprimento do piso salarial nacional de enfermeiros, técnicos e auxiliares de enfermagem e parteiras, e os respectivos valores destinados a cada um, conforme anexos e cálculo extraído do sistema investSUS, do Fundo nacional de saúde, para a competência de novembro e 13º salário de 2023.
Competência dezembro
- Portaria SES 1.138 de 22 de dezembro de 2023
Divulgar a relação dos estabelecimentos elegíveis para o recebimento da 5ª parcela correspondente à assistência financeira complementar destinada ao cumprimento do piso salarial nacional de enfermeiros, técnicos e auxiliares de enfermagem e parteiras, e os respectivos valores destinados a cada um, conforme anexos e cálculo extraído do sistema investSUS, do Fundo nacional de saúde, para a competência de dezembro de 2023. - Portaria GM/MS nº 2.634 de 21 de dezembro de 2023
Dispõe sobre os valores referentes à parcela do mês de dezembro de 2023, de que trata o Título IX-A da Portaria de Consolidação GM/MS nº 6, de 28 de setembro de 2017, relativos ao repasse da assistência financeira complementar referente ao exercício de 2023.
Competência décimo terceiro
- Portaria SES 1.067 de 06 de dezembro de 2023
Divulgar a relação dos estabelecimentos elegíveis para o recebimento da 4ª parcela correspondente à assistência financeira complementar destinada ao cumprimento do piso salarial nacional de enfermeiros, técnicos e auxiliares de enfermagem e parteiras, e os respectivos valores destinados a cada um, conforme anexos e cálculo extraído do sistema investSUS, do Fundo nacional de saúde, para a competência de novembro e 13º salário de 2023. - Portaria GM/MS 2.031 de 28 de novembro de 2023
Referente a nona parcela (13º salário) do Piso da Enfermagem
Competência janeiro
- Portaria GM/MS nº 3.113 de 22 de janeiro de 2024
Dispõe sobre os valores referentes à parcela do mês de janeiro, de que trata o Título IX-A da Portaria de Consolidação GM/MS nº 6, de 28 de setembro de 2017, relativos ao repasse da assistência financeira complementar referente ao exercício de 2024. - Portaria SES 136 de 31 de janeiro de 2024
Divulgar a relação dos estabelecimentos elegíveis para o recebimento da 1ª parcela de 2024, correspondente à assistência financeira complementar destinada ao cumprimento do piso salarial nacional de enfermeiros, técnicos e auxiliares de enfermagem e parteiras, e os respectivos valores destinados a cada um, conforme anexos e cálculo extraído do sistema investSUS, do Fundo nacional de saúde, para a competência de janeiro de 2024. - Portaria SES n° 152, de 01 de fevereiro de 2024
Retificação da Portaria SES 136 de 31-01-24.
Competência fevereiro
- Portaria SES 249 de 27 de fevereiro de 2024
Divulgar a relação dos estabelecimentos elegíveis para o recebimento da 2ª parcela de 2024, correspondente à assistência financeira complementar destinada ao cumprimento do piso salarial nacional de enfermeiros, técnicos e auxiliares de enfermagem e parteiras, e os respectivos valores destinados a cada um, conforme anexos e cálculo extraído do sistema investSUS, do Fundo nacional de saúde, para a competência de fevereiro de 2024. - Portaria GM/MS nº 3.206, de 23 de fevereiro de 2024
Dispõe sobre os valores referentes à parcela do mês de fevereiro, de que trata o Título IX-A da Portaria de Consolidação GM/MS nº 6, de 28 de setembro de 2017, relativos ao repasse da assistência financeira complementar referente ao exercício de 2024.
Competência março
- Portaria GM/MS nº 3.416, de 25 de março de 2024
Dispõe sobre os valores referentes à parcela do mês de março, de que trata o Título IX-A da Portaria de Consolidação GM/MS nº 6, de 28 de setembro de 2017, relativos ao repasse da assistência financeira complementar referente ao exercício de 2024. - Portaria SES 425 de 02 de abril de 2024
Divulgar a relação dos estabelecimentos elegíveis para o recebimento da parcela de março de 2024, correspondente à assistência financeira complementar destinada ao cumprimento do piso salarial nacional de enfermeiros, técnicos e auxiliares de enfermagem e parteiras, e os respectivos valores destinados a cada um, conforme anexos e cálculo extraído do sistema InvestSUS, do Fundo Nacional de Saúde, para a competência de março de 2024.
Competência abril
- Portaria 3.622 de 25 de abril de 2024
Dispõe sobre os valores referentes à parcela do mês de abril, de que trata o Título IX-A da Portaria de Consolidação GM/MS nº 6, de 28 de setembro de 2017, relativos ao repasse da assistência financeira complementar referente ao exercício de 2024. - Portaria 560 de 30 de abril de 2024
Divulgar a relação dos estabelecimentos elegíveis para o recebimento da parcela de abril de 2024, correspondente a assistência financeira complementar destinada ao cumprimento do piso salarial nacional de enfermeiros, técnicos e auxiliares de enfermagem e parteiras, e os respectivos valores destinados a cada um, conforme relatório e cálculo extraído do Sistema InvestSUS, do Fundo Nacional de Saúde.
Competência maio
- Portaria 701 de 05 de junho de 2024
Divulgar a relação dos estabelecimentos elegíveis para o recebimento da parcela de maio de 2024, correspondente a assistência financeira complementar destinada ao cumprimento do piso salarial nacional de enfermeiros, técnicos e auxiliares de enfermagem e parteiras, e os respectivos valores destinados a cada um, conforme relatório e cálculo extraído do Sistema InvestSUS, do Fundo Nacional de Saúde. - Portaria GM/MS nº 4.124, de 27 de maio de 2024
Dispõe sobre os valores referentes à parcela do mês de maio, de que trata o Título IX-A da Portaria de Consolidação GM/MS nº 6, de 28 de setembro de 2017, relativos ao repasse da assistência financeira complementar referente ao exercício de 2024.
Competência junho
- Portaria GM/MS n° 4.631, de 27 de junho de 2024
Dispõe sobre os valores referentes à parcela do mês de junho, de que trata o Título IX-A da Portaria de Consolidação GM/MS nº 6, de 28 de setembro de 2017, relativos ao repasse da assistência financeira complementar referente ao exercício de 2024. - Portaria SES 856 de 02 de julho de 2024
Divulgar a relação dos estabelecimentos elegíveis para o recebimento da parcela de junho de 2024, correspondente a assistência financeira complementar destinada ao cumprimento do piso salarial nacional de enfermeiros, técnicos e auxiliares de enfermagem e parteiras, e os respectivos valores destinados a cada um, conforme relatório e cálculo extraído do Sistema InvestSUS, do Fundo Nacional de Saúde.
Competência julho
- Portaria GM/MS nº 4.926 de 25 de julho de 2024
Dispõe sobre os valores referentes à parcela do mês de julho, de que trata o Título IX-A da Portaria de Consolidação GM/MS nº 6, de 28 de setembro de 2017, relativos ao repasse da assistência financeira complementar referente ao exercício de 2024. - Portaria SES 1.031 de 31 de julho de 2024
Divulgar a relação dos estabelecimentos elegíveis para o recebimento da parcela de julho de 2024, correspondente a assistência financeira complementar destinada ao cumprimento do piso salarial nacional de enfermeiros, técnicos e auxiliares de enfermagem e parteiras, e os respectivos valores destinados a cada um, conforme relatório e cálculo extraído do Sistema InvestSUS, do Fundo Nacional de Saúde.
Competência agosto
- Portaria GM/MS nº 5.287 de 26 de agosto de 2024
Dispõe sobre os valores referentes à parcela do mês de agosto, de que trata o Título IX-A da Portaria de Consolidação GM/MS nº 6, de 28 de setembro de 2017, relativos ao repasse da assistência financeira complementar referente ao exercício de 2024. - Portaria SES 1.168 de 02 de setembro de 2024
Divulgar a relação dos estabelecimentos elegíveis para o recebimento da parcela de agosto de 2024, correspondente a assistência financeira complementar destinada ao cumprimento do piso salarial nacional de enfermeiros, técnicos e auxiliares de enfermagem e parteiras, e os respectivos valores destinados a cada um, conforme relatório e cálculo extraído do Sistema InvestSUS, do Fundo Nacional de Saúde.
Competência setembro
- Portaria SES 1.305 de 30 de setembro de 2024
Divulgar a relação dos estabelecimentos elegíveis para o recebimento da parcela de setembro de 2024, correspondente a assistência financeira complementar destinada ao cumprimento do piso salarial nacional de enfermeiros, técnicos e auxiliares de enfermagem e parteiras, e os respectivos valores destinados a cada um, conforme relatório e cálculo extraído do sistema investsus, do Fundo nacional de saúde. - Portaria GM/MS nº 5.424 de 24 de setembro de 2024
Dispõe sobre os valores referentes à parcela do mês de setembro, de que trata o Título IX-A da Portaria de Consolidação GM/MS nº 6, de 28 de setembro de 2017, relativos ao repasse da assistência financeira complementar referente ao exercício de 2024/MS.
Competência outubro
- Portaria GM/MS nº 5.638 de 25 de outubro de 2024
Divulgar a relação dos estabelecimentos elegíveis para o recebimento da parcela de outubro de 2024, correspondente a assistência financeira complementar destinada ao cumprimento do piso salarial nacional de enfermeiros, técnicos e auxiliares de enfermagem e parteiras, e os respectivos valores destinados a cada um, conforme relatório e cálculo extraído do sistema investsus, do Fundo nacional de saúde. - Portaria SES nº 1438 de 05 de novembro de 2024
Divulgar a relação dos estabelecimentos elegíveis para o recebimento da parcela de outubro de 2024, correspondente a assistência financeira complementar destinada ao cumprimento do piso salarial nacional de enfermeiros, técnicos e auxiliares de enfermagem e parteiras, e os respectivos valores destinados a cada um, conforme relatório e cálculo extraído do sistema investsus, do Fundo nacional de saúde.
Competência novembro
- Portaria GM/MS nº 5.783, de 26 de novembro de 2024
Dispõe sobre os valores referentes à parcela do mês de novembro, de que trata o Título IX-A da Portaria de Consolidação GM/MS nº 6, de 28 de setembro de 2017, relativos ao repasse da assistência financeira complementar referente ao exercício de 2024. - Portaria nº 1.572 de novembro de 2024
Divulgar a relação dos estabelecimentos elegíveis para o recebimento da parcela de novembro de 2024, correspondente a assistência financeira complementar destinada ao cumprimento do piso salarial nacional de enfermeiros, técnicos e auxiliares de enfermagem e parteiras, e os respectivos valores destinados a cada um, conforme relatório e cálculo extraído do sistema investsus, do Fundo nacional de saúde.
Competência dezembro
- Portaria GM/MS n° 6.272 de 26 de dezembro de 2024
Dispõe sobre os valores referentes à parcela do mês de dezembro, de que trata o Título IX-A da Portaria de Consolidação GM/MS nº 6, de 28 de setembro de 2017, relativos ao repasse da assistência financeira complementar referente ao exercício de 2024. - Portaria SES 1.692 de 28 de dezembro de 2024
Divulgar a relação dos estabelecimentos elegíveis para o recebimento da parcela de dezembro de 2024, correspondente a assistência financeira complementar destinada ao cumprimento do piso salarial nacional de enfermeiros, técnicos e auxiliares de enfermagem e parteiras, e os respectivos valores destinados a cada um, conforme relatório e cálculo extraído do Sistema InvestSUS, do Fundo Nacional de Saúde.
Competência décimo terceiro
- Portaria GM/MS nº 5.793, de 28 de novembro de 2024
Dispõe sobre os valores referentes à décima terceira parcela do exercício de 2024, de que trata o Título IX-A da Portaria de Consolidação GM/MS nº 6, de 28 de setembro de 2017, relativos ao repasse da assistência financeira complementar. - Portaria n° 1604 de 09 de dezembro de 2024
Divulgar a relação dos estabelecimentos elegíveis para o recebimento da décima terceira parcela de 2024, correspondente a assistência financeira complementar destinada ao cumprimento do piso salarial nacional de enfermeiros, técnicos e auxiliares de enfermagem e parteiras, e os respectivos valores destinados a cada um, conforme relatório e cálculo extraído do Sistema InvestSUS, do Fundo Nacional de Saúde.
Competência janeiro
- Portaria GM/MS n° 6.565 de 28 de janeiro de 2025
Dispõe sobre os valores referentes à parcela do mês de janeiro, de que trata o Título IX-A da Portaria de Consolidação GM/MS nº 6, de 28 de setembro de 2017, relativos ao repasse da assistência financeira complementar referente ao exercício de 2025. - Portaria SES n° 137 de 29 de janeiro de 2025
Divulgar a relação dos estabelecimentos elegíveis para o recebimento da parcela de janeiro de 2025, correspondente a assistência financeira complementar destinada ao cumprimento do piso salarial nacional de enfermeiros, técnicos e auxiliares de enfermagem e parteiras, e os respectivos valores destinados a cada um, conforme relatório e cálculo extraído do Sistema InvestSUS, do Fundo Nacional de Saúde.
Competência fevereiro
- Portaria GM/MS n° 6.648 de 25 de fevereiro de 2025
Dispõe sobre os valores referentes à parcela do mês de fevereiro, de que trata o Título IX-A da Portaria de Consolidação GM/MS nº 6, de 28 de setembro de 2017, relativos ao repasse da assistência financeira complementar referente ao exercício de 2025. - Portaria SES n° 327 de 28 fevereiro de 2025
Divulgar a relação dos estabelecimentos elegíveis para o recebimento da parcela de fevereiro de 2025, correspondente a assistência financeira complementar destinada ao cumprimento do piso salarial nacional de enfermeiros, técnicos e auxiliares de enfermagem e parteiras, e os respectivos valores destinados a cada um, conforme relatório e cálculo extraído do Sistema InvestSUS, do Fundo Nacional de Saúde.
Competência março
- Portaria GM/MS n° 6.807 de 27 de março de 2025
Dispõe sobre os valores referentes à parcela do mês de março, de que trata o Título IX-A da Portaria de Consolidação GM/MS nº 6, de 28 de setembro de 2017, relativos ao repasse da assistência financeira complementar referente ao exercício de 2025. - Portaria SES n° 482 de 01 de abril de 2025
Divulgar a relação dos estabelecimentos elegíveis para o recebimento da parcela de março de 2025, correspondente a assistência financeira complementar destinada ao cumprimento do piso salarial nacional de enfermeiros, técnicos e auxiliares de enfermagem e parteiras, e os respectivos valores destinados a cada um, conforme relatório e cálculo extraído do Sistema InvestSUS, do Fundo Nacional de Saúde.
Competência abril
- Portaria GM/MS n° 6.893 de 24 de abril de 2025
Dispõe sobre os valores referentes à parcela do mês de abril, de que trata o Título IX-A da Portaria de Consolidação GM/MS nº 6, de 28 de setembro de 2017, relativos ao repasse da assistência financeira complementar referente ao exercício de 2025. - Portaria SES n° 614 de 30 de abril de 2025
Divulgar a relação dos estabelecimentos elegíveis para o recebimento da parcela de abril de 2025, correspondente a assistência financeira complementar destinada ao cumprimento do piso salarial nacional de enfermeiros, técnicos e auxiliares de enfermagem e parteiras, e os respectivos valores destinados a cada um, conforme relatório e cálculo extraído do Sistema InvestSUS, do Fundo Nacional de Saúde.
Competência maio
- Portaria GM/MS n° 7.000 de 27 de maio de 2025
Dispõe sobre os valores referentes à parcela do mês de maio, de que trata o Título IX-A da Portaria de Consolidação GM/MS nº 6, de 28 de setembro de 2017, relativos ao repasse da assistência financeira complementar referente ao exercício de 2025. - Portaria SES n° 754 de 29 de maio de 2025
Divulgar a relação dos estabelecimentos elegíveis para o recebimento da parcela de maio de 2025, correspondente a assistência financeira complementar destinada ao cumprimento do piso salarial nacional de enfermeiros, técnicos e auxiliares de enfermagem e parteiras, e os respectivos valores destinados a cada um, conforme relatório e cálculo extraído do Sistema InvestSUS, do Fundo Nacional de Saúde.
Competência junho
- Portaria GM/MS n° 7.350 de 30 de junho de 2025
Dispõe sobre os valores referentes à parcela do mês de junho, de que trata o Título IX-A da Portaria de Consolidação GM/MS nº 6, de 28 de setembro de 2017, relativos ao repasse da assistência financeira complementar referente ao exercício de 2025. - Portaria SES n° 906 de 01 de julho de 2025
Divulgar a relação dos estabelecimentos elegíveis para o recebimento da parcela de junho de 2025, correspondente a assistência financeira complementar destinada ao cumprimento do piso salarial nacional de enfermeiros, técnicos e auxiliares de enfermagem e parteiras, e os respectivos valores destinados a cada um, conforme relatório e cálculo extraído do Sistema InvestSUS, do Fundo Nacional de Saúde.
Competência julho
- Portaria n° 1.047, de 04 de agosto de 2025
Dispõe sobre os valores referentes à parcela do mês de julho, de que trata o Título IX-A da Portaria de Consolidação GM/MS nº 6, de 28 de setembro de 2017, relativos ao repasse da assistência financeira complementar referente ao exercício de 2025. - Portaria SES n° 906 de 01 de julho de 2025
Divulgar a relação dos estabelecimentos elegíveis para o recebimento da parcela de junho de 2025, correspondente a assistência financeira complementar destinada ao cumprimento do piso salarial nacional de enfermeiros, técnicos e auxiliares de enfermagem e parteiras, e os respectivos valores destinados a cada um, conforme relatório e cálculo extraído do Sistema InvestSUS, do Fundo Nacional de Saúde.
Competência agosto
- Portaria GM/MS nº 8.013, de 25 de agosto de 2025
Dispõe sobre os valores referentes à parcela do mês de agosto, de que trata o Título IX-A da Portaria de Consolidação GM/MS nº 6, de 28 de setembro de 2017, relativos ao repasse da assistência financeira complementar referente ao exercício de 2025. - Portaria SES n°1178, de 01 de setembro de 2025
Divulgar a relação dos estabelecimentos elegíveis para o recebimento da parcela de agosto de 2025, correspondente a assistência financeira complementar destinada ao cumprimento do piso salarial nacional de enfermeiros, técnicos e auxiliares de enfermagem e parteiras, e os respectivos valores destinados a cada um, conforme relatório e cálculo extraído do Sistema InvestSUS, do Fundo Nacional de Saúde.
Competência setembro
- Portaria GM/MS nº 8.214, de 22 de setembro de 2025
Dispõe sobre os valores referentes à parcela do mês de setembro, de que trata o Título IX-A da Portaria de Consolidação GM/MS nº 6, de 28 de setembro de 2017, relativos ao repasse da assistência financeira complementar referente ao exercício de 2025. - Portaria SES nº 1.311, de 29 de setembro de 2025
Divulgar a relação dos estabelecimentos elegíveis para o recebimento da parcela de setembro de 2025, correspondente a assistência financeira complementar destinada ao cumprimento do piso salarial nacional de enfermeiros, técnicos e auxiliares de enfermagem e parteiras, e os respectivos valores destinados a cada um, conforme relatório e cálculo extraído do Sistema InvestSUS, do Fundo Nacional de Saúde.
Competência outubro
- Portaria GM/MS nº 8.565, de 28 de outubro de 2025
Dispõe sobre os valores referentes à parcela do mês de outubro, de que trata o Título IX-A da Portaria de Consolidação GM/MS nº 6, de 28 de setembro de 2017, relativos ao repasse da assistência financeira complementar referente ao exercício de 2025. - Portaria SES nº 1477, de 29 de outubro de 2025
Divulgar a relação dos estabelecimentos elegíveis para o recebimento da parcela de outubro de 2025, correspondente a assistência financeira complementar destinada ao cumprimento do piso salarial nacional de enfermeiros, técnicos e auxiliares de enfermagem e parteiras, e os respectivos valores destinados a cada um, conforme relatório e cálculo extraído do Sistema InvestSUS, do Fundo Nacional de Saúde.
Competência novembro
- Portaria GM/MS nº 8.935, de 24 de novembro de 2025
Dispõe sobre os valores referentes à parcela do mês de novembro, de que trata o Título IX-A da Portaria de Consolidação GM/MS nº 6, de 28 de setembro de 2017, relativos ao repasse da assistência financeira complementar referente ao exercício de 2025. - Portaria SES nº 1653, de 26 de novembro de 2025
Divulgar a relação dos estabelecimentos elegíveis para o recebimento da parcela de novembro de 2025, correspondente a assistência financeira complementar destinada ao cumprimento do piso salarial nacional de enfermeiros, técnicos e auxiliares de enfermagem e parteiras, e os respectivos valores destinados a cada um, conforme relatório e cálculo extraído do Sistema InvestSUS, do Fundo Nacional de Saúde.
Competência dezembro
- Portaria GM/MS nº 9.624, de 22 de dezembro de 2025
Dispõe sobre os valores referentes à parcela do mês de dezembro, de que trata o Título IX-A da Portaria de Consolidação GM/MS nº 6, de 28 de setembro de 2017, relativos ao repasse da assistência financeira complementar referente ao exercício de 2025. - Portaria SES nº 2158, de 29 de dezembro de 2025
Divulgar a relação dos estabelecimentos elegíveis para o recebimento da parcela de dezembro de 2025, correspondente a assistência financeira complementar destinada ao cumprimento do piso salarial nacional de enfermeiros, técnicos e auxiliares de enfermagem e parteiras, e os respectivos valores destinados a cada um, conforme relatório e cálculo extraído do Sistema InvestSUS, do Fundo Nacional de Saúde.
Competência décimo terceiro
- Errata da Portaria SES nº 1.992, de 05 de dezembro de 2025
Errata da Portaria n° 1992, de 05 de dezembro de 2025, que divulga a relação dos estabelecimentos elegíveis para o recebimento da parcela de setembro de 2025, correspondente a assistência financeira complementar destinada ao cumprimento do piso salarial nacional de enfermeiros, técnicos e auxiliares de enfermagem e parteiras, e os respectivos valores destinados a cada um, conforme relatório e cálculo extraído do Sistema InvestSUS, do Fundo Nacional de Saúde. - Portaria SES nº 1.992, de 05 de dezembro de 2025
Divulgar a relação dos estabelecimentos elegíveis para o recebimento da décima terceira parcela de 2025, correspondente a assistência financeira complementar destinada ao cumprimento do piso salarial nacional de enfermeiros, técnicos e auxiliares de enfermagem e parteiras, e os respectivos valores destinados a cada um, conforme relatório e cálculo extraído do Sistema InvestSUS, do Fundo Nacional de Saúde.
Competência janeiro
- Portaria SES nº 419 de 27 de janeiro de 2026
Divulgar a relação dos estabelecimentos elegíveis para o recebimento da parcela de janeiro de 2026, correspondente a assistência financeira complementar destinada ao cumprimento do piso salarial nacional de enfermeiros, técnicos e auxiliares de enfermagem e parteiras, e os respectivos valores destinados a cada um, conforme relatório e cálculo extraído do Sistema InvestSUS, do Fundo Nacional de Saúde. - Portaria GM/MS nº 10.173, de 22 de janeiro de 2026
Dispõe sobre os valores referentes à parcela do mês de janeiro, de que trata o Título IX-A da Portaria de Consolidação GM/MS nº 6, de 28 de setembro de 2017, relativos ao repasse da assistência financeira complementar referente ao exercício de 2026.
Competência fevereiro
- Portaria SES nº 796, de 27 de fevereiro de 2026
Divulgar a relação dos estabelecimentos elegíveis para o recebimento da parcela de fevereiro de 2026, correspondente a assistência financeira complementar destinada ao cumprimento do piso salarial nacional de enfermeiros, técnicos e auxiliares de enfermagem e parteiras, e os respectivos valores destinados a cada um, conforme relatório e cálculo extraído do Sistema InvestSUS, do Fundo Nacional de Saúde. - Portaria GM/MS nº 10.252, de 23 de fevereiro de 2026
Dispõe sobre os valores referentes à parcela do mês de fevereiro, de que trata o Título IX-A da Portaria de Consolidação GM/MS nº 6, de 28 de setembro de 2017, relativos ao repasse da assistência financeira complementar referente ao exercício de 2026.
Competência março
- Portaria GM/MS nº 10.414, de 23 de março de 2026
Dispõe sobre os valores referentes à parcela do mês de março, de que trata o Título IX-A da Portaria de Consolidação GM/MS nº 6, de 28 de setembro de 2017, relativos ao repasse da assistência financeira complementar referente ao exercício de 2026. - Portaria SES nº 1168, de 26 de março de 2026
Divulgar a relação dos estabelecimentos elegíveis para o recebimento da parcela de março de 2026, correspondente a assistência financeira complementar destinada ao cumprimento do piso salarial nacional de enfermeiros, técnicos e auxiliares de enfermagem e parteiras, e os respectivos valores destinados a cada um, conforme relatório e cálculo extraído do Sistema InvestSUS, do Fundo Nacional de Saúde.
