NOVAS REGRAS PARA SUBMISSÃO DE PROJETO DE PESQUISAS

Em março de 2019 a Secretaria Estadual de Saúde de Santa Catarina (SES-SC) publicou no Diário Oficial do Estado de Santa Catarina de 18.03.2019 - Nº 20.976, a Portaria n° 213 de 15/03/2019 que criou a Comissão de Avaliação de Pesquisas-CAP. Posteriormente, essa normativa foi atualizada pela Portaria SES-SC n° 930, de 25 de novembro de 2020, que atualmente regulamenta a composição e o funcionamento da Comissão

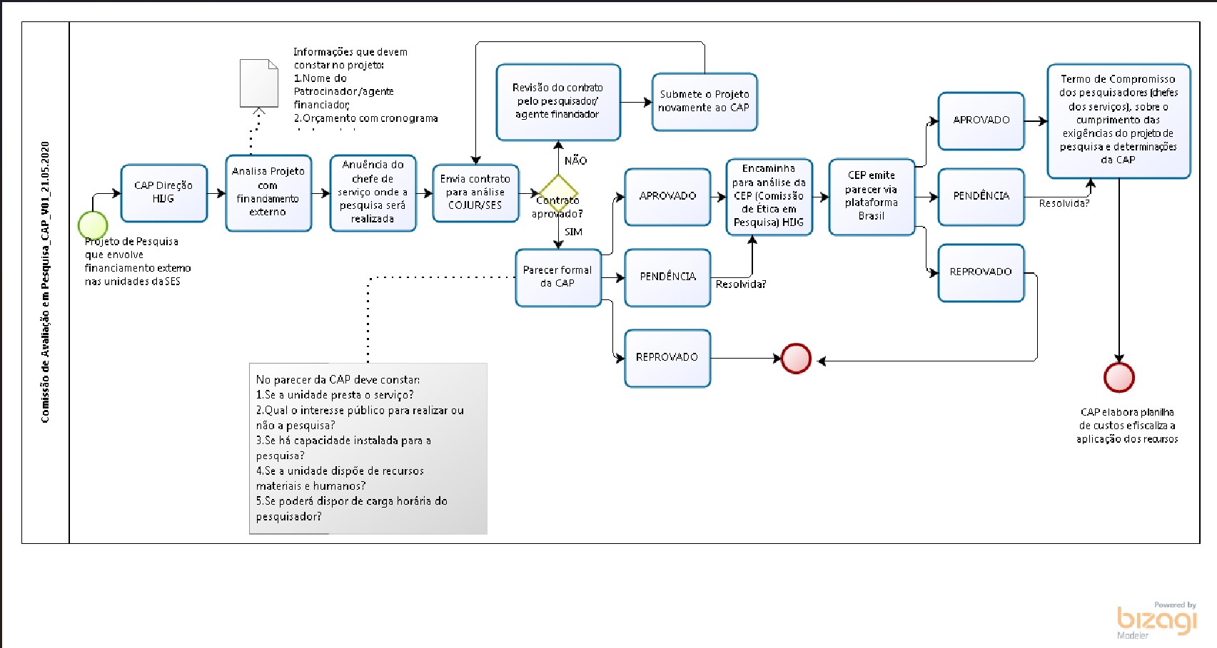
De acordo com a legislação vigente, todos os projetos de pesquisa com financiamento externo, a serem desenvolvidos nas unidades de saúde vinculadas à SES-SC, devem ser previamente avaliados e aprovados pela CAP antes de sua submissão à apreciação ética pelos Comitês de Ética em Pesquisa (CEPs) das respectivas instituições.

Dessa forma, o CEP-HIJG orienta que os pesquisadores, antes do envio de seus protocolos de pesquisa à Plataforma Brasil (PB), submetam seus projetos à CAP-HIJG, cujo contato encontra-se indicado abaixo.

Ressalta-se que somente após a aprovação da CAP-HIJG os protocolos serão aceitos por este CEP. Além disso, o documento de aprovação da CAP passa a ser requisito obrigatório para submissão na Plataforma Brasil, juntamente com os demais documentos do projeto.

Por fim, destaca-se que essas orientações se aplicam exclusivamente a pesquisas com financiamento externo às unidades da SES-SC.

Em caso de dúvidas ou para submissão prévia dos projetos à CAP-HIJG, os pesquisadores poderão entrar em contato com esse setor pelo:

Telefone: (48) 3664.3154
E-mail:
Este endereço de email está sendo protegido de spambots. Você precisa do JavaScript ativado para vê-lo.